(云药监规〔2025〕1号)
各州(市)市场监督管理局,省局各处室、各事业单位:
《云南省药品网络销售监督管理办法实施细则(试行)》,经云南省药品监督管理局2024年第6次局务会审议通过,现予印发。请结合工作实际,认真抓好贯彻落实。
云南省药品监督管理局
2025年1月20日
(此件公开发布)
云南省药品网络销售监督管理办法
实施细则(试行)
第一章 总 则
第一条【目的与依据】 为进一步规范云南省药品网络销售和药品网络交易第三方平台服务活动,保障公众用药安全,根据《中华人民共和国药品管理法》《中华人民共和国电子商务法》《药品经营和使用质量监督管理办法》(国家市场监督管理总局令第84号)《药品网络销售监督管理办法》(国家市场监督管理总局令第58号)《工业和信息化部关于开展移动互联网应用程序备案工作的通知》(工信部信管〔2023〕105号)《国家药品监督管理局关于规范药品网络销售备案和报告工作的公告》(2022年第112号)等法律、行政法规,结合我省实际,制定本实施细则。
第二条【适用范围】 在云南省行政区域内从事药品网络销售的企业、药品网络交易第三方平台(以下简称第三方平台)提供者及其监督管理,应当遵守本细则。
从事药品网络销售的企业,是指通过自建网站、网络客户端、移动应用程序、入驻第三方平台等销售药品的药品上市许可持有人、药品批发企业、药品零售企业、中药饮片生产企业。
第三方平台服务提供者,是指在药品网络交易中仅提供网页空间、虚拟交易场所、交易规则、交易撮合、电子订单等交易服务,供交易双方或者多方开展交易活动,不直接参与药品销售的企业。
第三条【责任主体】 从事药品网络销售、提供第三方平台服务的,应当遵循“线上线下一致”原则,取得相应合法资质、具备相应的经营管理条件,遵守药品法律、法规、规章、标准和规范,依法诚信经营,保障药品质量安全。
通过网络开展药品零售活动的,应当具备对应的线下实体门店,无实体门店不得通过网络销售药品。
第四条【监管职责】 省级药品监督管理部门负责全省药品网络销售的监督管理工作,负责第三方平台提供者以及药品上市许可持有人、药品批发企业、中药饮片生产企业通过网络销售药品活动的监督管理和报告工作,依法查处有关违法违规行为。
州(市)、县(市、区)级药品监督管理部门负责本行政区域内零售企业通过网络销售药品活动的监督管理和报告工作,依法查处有关违法违规行为。
云南省食品药品审核查验中心依职责和有关事权划分规定,负责药品网络销售监管现场检查工作,对州(市)级药品监督管理部门开展药品网络销售企业监督检查进行技术性指导。
第五条【信息安全】 药品网络销售企业、第三方平台服务提供者,应当采取有效措施保证交易全过程信息真实、准确、完整和可追溯,并遵守国家个人信息保护的有关规定。
第六条【电子证照】 鼓励药品网络销售企业和第三方平台使用电子化技术,传递和存储相关政府管理部门制作发放的电子证照资料。
第七条【行业共治】 药品监督管理部门应当加强与网信、公安、卫生健康、市场监管、医保、通信管理、邮政管理、行政审批等部门的协作,建立健全联合执法、协助调查、案件移送、信息通报等工作机制。
行业协会应当充分发挥作用,加强行业自律,促进社会共治,促进药品网络经营业态良性发展。
第二章 药品网络销售管理
第八条【药品网络销售者】 从事药品网络销售的,应当是具备保证网络销售药品安全能力的药品上市许可持有人、中药饮片生产企业、药品批发企业、药品零售企业。
中药饮片生产企业销售其生产的中药饮片,应当履行药品上市许可持有人相关义务。
第九条【网络销售范围】 药品网络销售企业按照其经营许可证的经营方式和经营范围经营。药品网络销售企业为药品上市许可持有人的,仅能销售其取得药品注册证书的药品;未取得药品零售资质、无实体门店,不得向个人销售药品。零售连锁企业总部不得直接向个人销售药品。
药品网络零售企业不得销售国家药品监督管理局制定的《药品网络销售禁止清单》及有关文件规定禁止在网络上销售的药品。
药品网络零售企业不得违反规定以买药品赠药品、买商品赠药品等方式向个人赠送处方药、甲类非处方药。
药品网络零售企业不得以盲盒形式在网络上销售药品。
第十条【网络销售企业责任】 药品网络销售企业应当建立并实施药品质量安全管理、风险控制、药品追溯、储存配送管理、不良反应报告、投诉举报处理等制度。
药品网络零售企业还应当建立在线药学服务制度,由依法经过资格认定的药师或者其他药学技术人员开展处方审核(不得拆零)、指导合理用药等工作。依法经过资格认定的药师或者其他药学技术人员数量应当与经营规模相适应。
第十一条【处方药销售要求】 通过网络向个人销售处方药的,应当确保处方来源真实、可靠,并实行实名制。药品网络零售企业严格按照有关规定进行处方审核调配,对已经使用的电子处方(含纸质影印版本处方)进行标记,处方不得重复使用。
第十二条【处方来源的管理】 药品网络零售企业应当与电子处方提供单位签订协议,明确双方权利和责任,定期核实协议履行情况,确保电子处方真实、可靠。第三方平台承接电子处方的,应当对电子处方提供单位的情况进行核实,并签订协议。核实的内容至少包括:
(一)开具处方的医疗机构具备相关资质;
(二)互联网诊疗实行实名制,处方开具的形式和流程、处方格式和所载内容等符合卫生健康部门的有关规定。
第十三条【报告信息要求】 药品网络销售企业应当通过省级药品监督管理部门指定的方式,将开展的网络销售情况向对应的药品监督管理部门报告。从事药品网络销售的药品上市许可持有人或者药品批发企业、中药饮片生产企业,向省级药品监督管理部门报告;从事药品网络销售的药品零售企业,向其所在地州(市)、县(市、区)级药品监督管理部门报告。报告内容包括:
(一)药品网络销售企业报告信息表;
(二)药品生产或经营许可证;
(三)通过自建网站、网络客户端、移动应用程序等开展药品网络销售的,提供网站域名注册证书、《互联网药品信息服务资格证书》和非经营性互联网信息服务、电信业务经营许可证备案/许可证书;
(四)入驻第三方平台开展药品网络销售的,提供第三方平台名称、店铺名称、店铺首页链接地址等信息。
药品网络销售企业通过多个网站、网络客户端、移动应用程序等开展经营活动的,应当在报告内容中逐个列明;入驻多个第三方平台或者在同一平台设立多个店铺开展经营活动的,应当将第三方平台名称、店铺名称、店铺首页链接地址在报告时逐个列明。
第十四条【信息变更】 药品网络销售企业报告信息发生变化的,应当在10个工作日内更新。
第十五条【信息公示】 药品网络销售企业应当在网站首页或者经营活动的主页面显著位置,持续公示以下资质信息:
(一)药品生产或者经营许可证信息,至少包括企业名称、许可证编号、注册地址、生产(经营)地址、生产(经营)范围、许可证有效期;
(二)依法配备的药师或者其他药学技术人员的资格认定信息,包括执业药师的注册证书或者其他药学技术人员的注册或登记备案证书等。
展示的资质信息应当与向药品监督管理部门报告的信息一致。信息发生变化的,应当在10个工作日内更新。
第十六条【信息公示要求】 药品网络销售企业展示的药品相关信息应当真实、准确、合法且符合相关资质证照经营范围。
从事处方药销售的药品网络零售企业,应当在每个药品展示页面下突出显示“处方药须凭处方在药师指导下购买和使用”等风险警示信息。处方药销售前,应当向消费者充分告知相关风险警示信息,并经消费者确认知情。
第十七条【处方药信息展示要求】 药品网络零售企业应当将处方药与非处方药区分展示,并在相关网页上显著标示处方药、非处方药。
药品网络销售平台/网站(含应用程序)首页、医药健康行业板块首页、平台商家店铺主页,不得展示处方药包装、标签等信息。通过处方审核前,不得展示或提供药品说明书,页面中不得含有功能主治、适应症、用法用量等信息。
第十八条【资质审核】 药品上市许可持有人、药品经营企业通过网络开展药品销售、购进等经营活动时,应当按照《药品经营质量管理规范》的要求对供货单位、购货单位进行资质审核。
第三方平台审核合格单位的资质材料,上下游企业可以下载保存,简化审核程序。
开展资质审核时,符合法律规定的可靠电子签名、电子印章与手写签名或者盖章具有同等法律效力。
第十九条【货款及发票管理】 药品网络销售企业通过第三方平台开展药品购进、销售的,货款可以先支付到第三方平台,再由第三方平台支付到药品网络销售企业,药品网络经营企业按第三方平台交易流程索取、开具销售发票。
第二十条【销售凭证规定】 通过网络向个人销售药品的,应当以纸质或者电子形式出具销售凭证。销售凭证应当标明药品通用名称、药品上市许可持有人(中药饮片标明生产企业、产地)、产品批号、剂型、规格、销售数量、销售价格、销售日期、销售企业名称等内容。药品最小销售单元的销售记录应当清晰留存,确保真实、完整、准确、可追溯。
第二十一条【零售企业配送要求】 药品网络零售企业应当按照《药品经营质量管理规范附录6:药品零售配送质量管理》规定开展药品的配送,对药品配送的质量与安全负责。配送药品,应当根据药品数量、运输距离、运输时间、温湿度要求等情况,选择适宜的运输工具和设施设备,配送的药品应当放置在独立空间并明显标识,确保符合要求、全程可追溯。
药品网络零售企业委托配送的,应当与受托企业签订质量协议,约定药品质量责任、操作规程等内容,并对受托企业进行审核、监督。药品网络销售企业可以委托行业协会等第三方机构对配送单位进行审计,同时对审计结果负责。
第二十二条【记录保存】 药品网络销售企业应当完整保存供货企业、购货单位的资质文件、电子交易等记录。销售处方药的药品网络零售企业还应当保存处方、在线药学服务等记录。相关记录保存期限不少于5年,且不少于药品有效期满后1年。
第二十三条【风险管控】 药品网络销售企业对存在质量问题或者安全隐患的药品,应当依法采取相应的风险控制措施,并及时在网站首页或者经营活动主页面公开相应信息。
第三章 第三方平台管理
第二十四条【开办第三方平台条件】 从事第三方平台业务的企业应当具备以下条件:
(一)有与业务范围相适应的质量安全管理机构和药学技术人员履行药品质量管理职责;
(二)有与开展业务相适应的场所、设施、设备,并进行管理和维护;
(三)具有健全的网络与交易安全保障措施及其完整的管理制度;
(四)具备网上查询,订单,合同,支付等交易服务功能;具有数据管理,交易记录存储的能力;
(五)具有保证其网络正常运营和日常维护的计算机专业技术人员。
提供药品零售服务的第三方平台应当具备与经营规模相适应数量的执业药师,负责药品质量管理及合理用药指导。
第二十五条【制度建立】 第三方平台应当建立药品网络销售质量管理体系,确保药品交易过程中的质量安全,包括但不限于以下制度:
(一)第三方平台质量安全管理制度;
(二)药品信息发布和展示管理制度;
(三)药品交易双方资质审核管理制度;
(四)数据安全管理制度;
(五)药学技术服务管理制度;
(六)交易记录保存管理制度;
(七)药品召回管理制度;
(八)药品追溯管理制度;
(九)投诉举报管理制度;
(十)药品不良反应报告管理制度;
(十一)药品配送管理制度;
(十二)药品质量安全事故管理制度;
(十三)入驻药品网络销售企业退出管理制度;
(十四)药品网络销售活动检查监控制度。
第三方平台为网络处方药零售提供承接电子处方服务的,还应当建立并实施对签约医疗机构合法资质审核的制度、处方药实名购买审核管理制度。
第二十六条【岗位职责】 第三方平台应当建立药品质量安全管理机构,能独立处理药品网络销售过程中发生的质量安全问题,并履行以下职责:
(一)督促相关部门和岗位人员执行药品法律法规;
(二)组织制定覆盖网络交易各环节的质量管理体系文件,并指导、监督文件执行;
(三)负责交易双方资质审核,并根据审核内容的变化进行动态管理;
(四)负责收集与药品交易相关的法律法规,并按要求执行;
(五)负责药品网络销售企业的药品信息展示、处方审核、药品销售和配送等行为的管理;
(六)负责质量安全信息公告发布的审核和监测;
(七)负责网络交易系统质量控制功能的确认;
(八)负责协助开展药品召回管理;
(九)负责协助实施药品不良反应信息的发布;
(十)负责协助质量投诉、质量事故的处理;
(十一)其他应当由质量管理机构履行的职责。
第二十七条【第三方平台备案】 第三方平台应当在开展药品网络交易相关服务前,按照《药品网络销售监督管理办法》《国家药监局关于规范药品网络销售备案和报告工作的公告》(2022年 第112号)要求向省级药品监督管理部门备案。省级药品监督管理部门对第三方平台提交的备案信息和备案材料进行核对,符合要求的,公示备案信息;不符合要求的,一次性告知补齐补正事项。
第三方平台公示备案信息发生变化的,应当在相关信息变化之日起10个工作日内办理变更备案。
第三方平台不再开展相关业务的,应当提前20个工作日在第三方平台首页显著位置持续公示有关信息,主动向省级药品监督管理部门办理取消备案。
第二十八条【网站功能要求】 第三方平台的网站、移动应用程序等应当具有以下功能:
(一)交易双方资质的合法性、有效性审核控制及动态跟踪功能;
(二)根据入驻企业经营方式、经营范围的拦截、管控功能;
(三)具备证照有效期、药品有效性预警、跟踪、过期停用功能;
(四)具备对药品网络销售禁止清单中药品管控、药品注册证被依法吊销、撤销、注销的药品管控、拦截功能;
(五)具有网上订购、支付结算、订单流转、交易状态查询、评价投诉、退回等交易管理功能;
(六)具有药品上下架锁定控制及记录浏览查询功能;
(七)具有质量公告和相关信息发布管理功能;
(八)提供处方药网络交易服务的,具有向入驻药品网络销售企业提供已售药品电子处方和在线药学服务数据批量下载功能;
(九)具备与省级药品监督管理部门监管实时对接、报送入驻企业信息、产品信息、交易信息等功能。
第二十九条【信息公示】 第三方平台应当在其网站首页或者从事药品经营活动的主页面显著位置,持续公示营业执照、电信业务经营许可证、互联网药品信息服务资格证,第三方平台备案信息、联系方式、投诉举报方式等信息或者上述信息的链接标识。
第三十条【信息发布管理】 第三方平台应当对入驻企业发布的药品信息进行检查,并提供必要的技术支持对禁售品种及信息内容进行识别拦截,药品展示信息需符合《药品网络销售监督管理办法》第十三条的要求。
第三十一条【入驻企业资质审核】 第三方平台应当对申请入驻的销售方、购货方的企业资质进行审核,签订入驻协议,明确双方药品质量安全义务和责任。审核的资质至少包括:
(一)营业执照;
(二)药品生产或经营许可证;
(三)医疗机构执业许可证、备案证;
(四)法人身份证或法人授权委托书;
(五)药品网络销售企业药品质量安全保证能力的有关材料。
资质审核符合规定后,建立入驻企业档案,开通第三方平台账号。对入驻企业的资质实时更新,每六个月核验一次,确保入驻的药品网络销售企业符合法定要求。
第三十二条【信息保存】 第三方平台应当保存药品展示、交易记录与投诉举报等信息。确保有关资料、信息和数据的真实、完整,保存期限不少于5年,且不少于药品有效期满后1年。保存的信息至少包括:
(一)入驻企业的档案;
(二)药品展示信息;
(三)交易记录;
(四)提供药学服务的药师信息及咨询记录信息;
(五)药品配送信息;
(六)投诉举报及处置信息;
(七)为处方药网络零售提供服务的第三方平台,还应当保存开具处方的医师、处方和患者实名制的相关信息;
(八)提供直播方式开展药品销售的,应当保存第三方平台内药品营销活动的直播视频;
(九)可能影响药品信息追溯的其他应当保存的信息。
入驻的药品网络销售企业自行保存相关信息的,第三方平台应当提供技术支持。
第三十三条【检查监控】 第三方平台应当对入驻平台的药品网络销售企业的经营行为进行日常检查监控,至少每6个月开展一次全面检查,并及时准确记录,督促企业严格履行法定义务。
经检查监控,发现入驻的药品上市许可持有人、药品批发企业存在违法违规行为的,应当及时制止,采取纠正措施并立即向省级药品监督管理部门报告,如实提供有关线索证据。发现药品零售企业存在违法违规行为的,应当及时制止,采取纠正措施并立即向企业实际经营地的州(市)、县(市、区)级药品监督管理部门报告,如实提供有关线索证据。
第三十四条【违法行为上报】 第三方平台发现下列严重违法行为的,应当立即停止提供网络交易第三方平台服务,停止展示药品相关信息:
(一)不具备资质销售药品的;
(二)违反《药品网络销售监督管理办法》第八条规定销售国家实行特殊管理的药品的;
(三)超过药品经营许可范围销售药品的;
(四)因违法行为被药品监督管理部门责令停止销售、吊销药品批准证明文件或者吊销药品经营许可证的;
(五)其他严重违法行为的。
药品注册证书被依法撤销、注销的,不得展示相关药品的信息。
第三十五条【紧急事件的处理】 出现突发公共卫生事件或者其他严重威胁公众健康的紧急事件时,第三方平台、药品网络销售企业应当遵守国家有关应急处置规定,依法采取相应的控制和处置措施。
药品上市许可持有人依法召回药品的,第三方平台、药品网络销售企业应当积极予以配合。
第三十六条【配合监督检查】 药品监督管理部门开展监督检查、案件查办、事件处置等工作时,第三方平台应当予以配合。药品监督管理部门发现药品网络销售企业存在违法行为,依法要求第三方平台采取措施制止的,第三方平台应当及时履行相关义务。
药品监督管理部门依照法律、行政法规要求提供有关第三方平台内销售者、销售记录、药学服务以及追溯等信息的,第三方平台应当及时予以提供。
鼓励第三方平台与药品监督管理部门建立开放数据接口等形式的自动化信息报送机制。
第四章 监督检查
第三十七条【监督检查要求】 云南省各级药品监督管理部门应当依照法律、法规、规章规定、监管职责分工,将第三方平台和药品网络销售企业纳入日常监督检查范围。日常监督检查可以利用线下线上相结合的方式,开展现场检查和非现场检查。有下列情形之一的,对其实施重点监督检查:
(一)新开办的第三方平台;
(二)通过自建网站、网络客户端、移动应用程序等从事药品网络销售的企业;
(三)上一年度监督检查或者日常监测发现存在严重问题的;
(四)违反有关监管法律法规受到行政处罚的;
(五)药品监督管理部门认为需要加强检查的其他情形。
除上述情况以外的药品网络销售企业,云南省各级药品监督管理部门每年确定一定比例开展药品经营质量管理规范及网络销售符合性检查,三年内对本行政区域内第三方平台和药品网络销售企业全部进行检查。
第三十八条【监督检查职权】 药品监督管理部门对第三方平台和药品网络销售企业进行检查时,可以依法采取下列措施:
(一)进入药品网络销售和网络第三方平台服务有关场所实施现场检查;
(二)对网络销售的药品进行抽样检验;
(三)询问有关人员,了解药品网络销售活动相关情况;
(四)依法查阅、复制交易数据、合同、票据、账簿以及其他相关资料;
(五)对有证据证明可能危害人体健康的药品及其有关材料,依法采取查封、扣押措施;
(六)法律、法规规定可以采取的其他措施。
必要时,药品监督管理部门可以对为药品研制、生产、经营、使用提供产品或者服务的单位和个人进行延伸检查。
第三十九条【管辖权】 对第三方平台、药品上市许可持有人、药品批发企业、中药饮片生产企业通过网络销售药品违法行为的查处,由省级药品监督管理部门负责。对药品网络零售企业违法行为的查处,由州(市)、县(市、区)级药品监督管理部门负责。
药品网络销售违法行为涉及的供货方、购买使用方、第三方平台、平台内经营者、其他电子商务提供者等超出本行政管辖区域,应当及时移送相关药品监督管理部门。
第四十条【药品网络交易监测】 云南省各级药品监督管理部门应当加强药品网络销售监测工作。省级药品监督管理部门建立药品网络销售监测平台,与国家药品网络销售监测平台实现数据对接。
各级药品监督管理部门对监测发现的违法行为,应当依法按照职责进行调查处置。
各级药品监督管理部门对网络销售违法行为的技术监测记录资料,可以依法作为实施行政处罚或者采取行政措施的电子数据证据。
第四十一条【责任约谈】 对有证据证明可能存在安全隐患的,药品监督管理部门应当根据监督检查情况,对药品网络销售企业或者第三方平台等采取告诫、约谈、限期整改以及暂停生产、销售、使用、进口等措施,并及时公布检查处理结果。
第四十二条【违法移交】 药品网络销售监督管理中发现的违法违规线索涉及电子商务、广告、反不正当竞争、违禁品寄递、医疗服务、危害药品安全犯罪等领域的,药品监督管理部门应当按照规定及时移送相关主管部门处理。
第四十三条【保密责任】 药品监督管理部门应当对药品网络销售企业或者第三方平台提供的个人信息和商业秘密严格保密,不得泄露、出售或者非法向他人提供。
第五章 附 则
第四十四条【解释权】 本细则由云南省药品监督管理局负责解释。
第四十五条【施行日期】 本细则自2025年2月20日起施行,有效期至2028年2月19日。
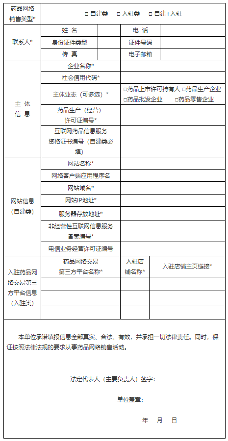
附件:药品网络销售企业报告信息表
药品网络销售企业报告信息表

填表说明:
一、本表按照实际内容填写,*号内容为必填项目。其中,企业名称、社会信用代码等按照营业执照内容填写;药品生产(经营)许可证编号按照药品生产(经营)许可证内容填写。
二、涉及多个自建网站、网络客户端应用程序(含小程序)的,应当在报告内容中逐个列明;入驻同个或多个药品网络交易第三方平台开展经营活动的,应当将店铺名称、店铺首页链接在报告内容中逐个列明。所填栏目不够填写时,可根据实际情况增加行数填写。
三、本表填报内容应使用A4纸双面打印,不得手写。
京公网安备 11010802036726号