欢迎访问先锋寰宇旗下的医疗医药健康综合服务平台——医药梦网!
logo
当前位置:首页 > 招标采购 > 招标信息 > 政府采购
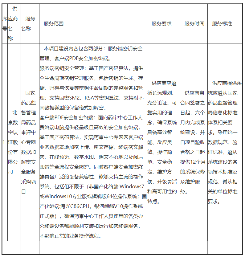
国家药品监督管理局药品审评中心专网数据加解密安全服务采购项目成交公告
2025.01.03来源:中国政府采购网

  一、项目编号:0701-244101170212(招标文件编号:0701-244101170212)

  二、项目名称:国家药品监督管理局药品审评中心专网数据加解密安全服务采购项目

 三、中标(成交)信息

  供应商名称:北京数字认证股份有限公司

  供应商地址:北京市海淀区北四环西路68号1501号

  中标(成交)金额:81.7000000(万元)

  四、主要标的信息

 五、评审专家(单一来源采购人员)名单:

  胡新光、刘莹、常江水

 六、代理服务收费标准及金额:

  本项目代理费收费标准:按照采购文件规定。

  本项目代理费总金额:1.500000 万元(人民币)

 七、公告期限

  自本公告发布之日起1个工作日。

 八、其它补充事宜

  北京数字认证股份有限公司综合得分为:95.24分。

  九、凡对本次公告内容提出询问,请按以下方式联系。

  1.采购人信息

  名 称:国家药品监督管理局药品审评中心

  地址:北京市经济技术开发区广德大街22号院二区

  联系方式:刘路010-80996791

  2.采购代理机构信息

  名 称:中技国际招标有限公司

  地 址:北京市丰台区西营街1号院 2区1号楼(通用时代中心C座)

  联系方式:张广旭 010-81168617

  3.项目联系方式

  项目联系人:张广旭

  电 话:  010-81168617

  附件下载:终稿-药审中心磋商文件-国家药品监督管理局药品审评中心专网数据加解密安全服务采购项目

“医药梦网”微信公众号
更多资讯 敬请关注
“医药梦网”微信公众号
“药城”微信公众号
更多资讯 敬请关注
“药城”微信公众号
[免责声明]本网转载出于传递更多信息之目的,本站文章版权归原作者所有,内容为作者个人观点,本站只提供参考并不构成任何投资及应用建议。如涉及作品内容、版权和其它问题(包括但不限于文字、图片、图表、著作权、商标权、为用户提供的商业信息等),请在30日内与本网联系,我们将在第一时间删除或更正!本站拥有对此声明的最终解释权。
Copyright © 2004-2026  北京先锋寰宇大健康管理有限责任公司
京公网安备 11010802036726号
药品医疗器械网络信息服务备案:(京)网药械信息备字(2022)第00629号 增值电信业务经营许可证:京B2-20192285 京ICP备:京ICP备15050077号-2
地址: 北京市海淀区四季青路8号6层618 电话: 010-68489866