欢迎访问先锋寰宇旗下的医疗医药健康综合服务平台——医药梦网!
高级搜索
登录
注册
首页
党建专栏
医药观察
招标采购
政策法规
合作交流
中医药馆
社区卫生
服务专区
医联医药专区
医疗康复专区
健康管理专区
当前位置:
首页
>
政策法规
>
通知公告
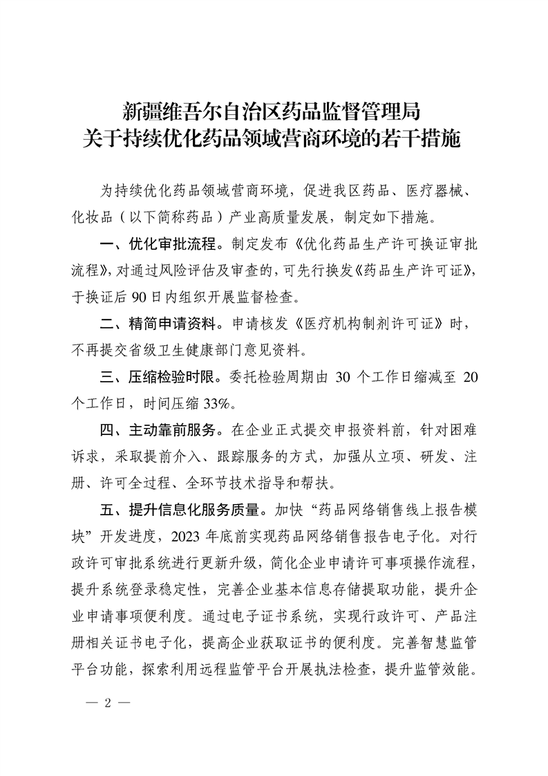
关于发布《新疆维吾尔自治区药品监督管理局关于持续优化药品领域营商环境的若干措施》的公告(2023年第26号)
2023.10.08
来源:新疆维吾尔自治区药品监督管理局
分享到:
微信扫一扫:分享
更多资讯 敬请关注
“医药梦网”微信公众号
更多资讯 敬请关注
“药城”微信公众号
[免责声明]本网转载出于传递更多信息之目的,本站文章版权归原作者所有,内容为作者个人观点,本站只提供参考并不构成任何投资及应用建议。如涉及作品内容、版权和其它问题(包括但不限于文字、图片、图表、著作权、商标权、为用户提供的商业信息等),请在30日内与本网联系,我们将在第一时间删除或更正!本站拥有对此声明的最终解释权。
上一篇:新疆:关于印发自治区中药调剂竞赛实施方案
下一篇:关于印发《贵州省省级医疗质量控制中心及主
相关阅读
陕西省卫生健康委员会 陕西省财政厅关于印发《陕
北京市药品监督管理局关于发布《北京市中药配方颗
国家医保局 国家发展改革委 国家卫生健康委关于
国家药监局 国家卫生健康委 国家医保局关于做好
国家药监局关于特定情形实施医疗器械唯一标识有关
公司简介
梦网简介
公司资质
代理范围
联系我们
招聘信息
法律声明
友情链接
Copyright © 2004-2026 北京先锋寰宇大健康管理有限责任公司
京公网安备 11010802036726号
药品医疗器械网络信息服务备案:(京)网药械信息备字(2022)第00629号 增值电信业务经营许可证:京B2-20192285 京ICP备:
京ICP备15050077号-2
地址: 北京市海淀区四季青路8号6层618 电话: 010-68489866