国疾控综传防发〔2023〕14号
各省、自治区、直辖市及新疆生产建设兵团疾控局、卫生健康委:
为进一步做好狂犬病暴露预防处置工作,国家疾控局会同国家卫生健康委制定了《狂犬病暴露预防处置工作规范(2023年版)》。现印发给你们,请认真组织实施。
国家疾控局综合司
国家卫生健康委办公厅
2023年9月13日
狂犬病暴露预防处置工作规范(2023年版)
为加强和规范狂犬病暴露预防处置工作,降低狂犬病发病率,保护人民群众身体健康,根据《中华人民共和国传染病防治法》《中华人民共和国疫苗管理法》等有关规定,结合我国狂犬病疫苗和被动免疫制剂研制进展,制定本规范。
第一章 暴露等级判定和处置原则
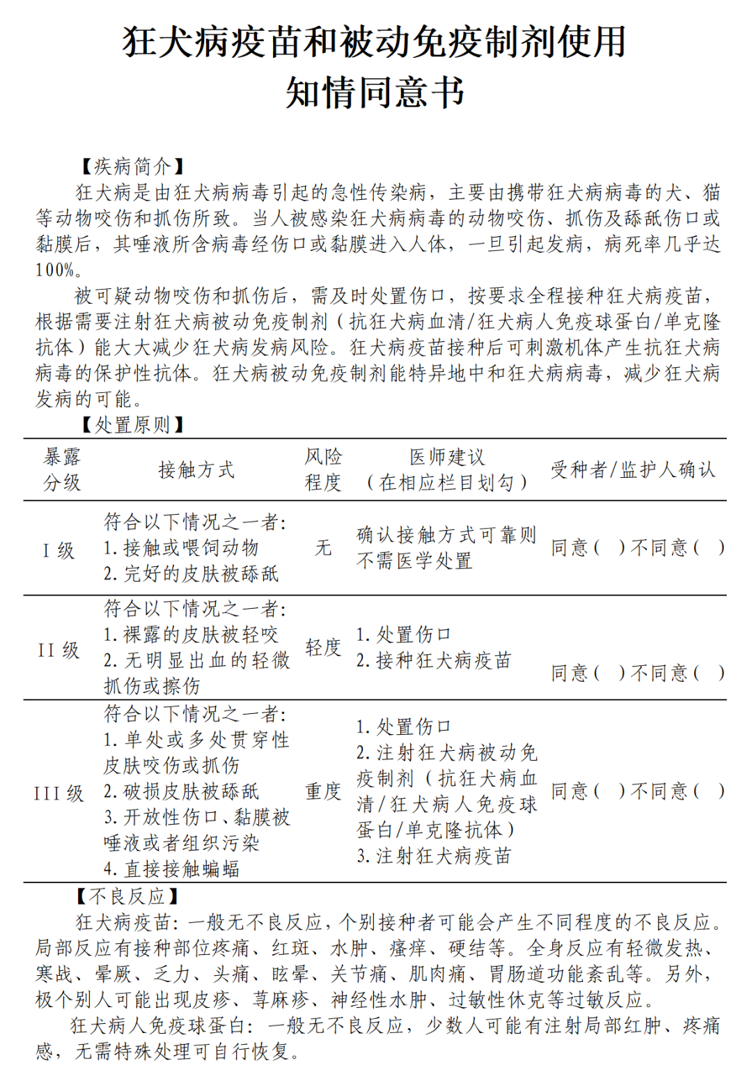
第一条 狂犬病暴露是指被狂犬、疑似狂犬或者不能确定是否患有狂犬病的宿主动物咬伤、抓伤、舔舐黏膜或者破损皮肤处,或者开放性伤口、黏膜直接接触可能含有狂犬病病毒的唾液或者组织。
第二条 根据接触方式和暴露程度将狂犬病暴露分为三级。
接触或者喂饲动物,或者完好的皮肤被舔舐为I级暴露。
裸露的皮肤被轻咬,或者无明显出血的轻微抓伤、擦伤为Ⅱ级暴露。
单处或者多处贯穿性皮肤咬伤或者抓伤,或者破损皮肤被舔舐,或者开放性伤口、黏膜被唾液或者组织污染,或者直接接触蝙蝠为Ⅲ级暴露。
第三条 狂犬病预防处置门诊的医务人员在判定暴露等级后,及时告知暴露者狂犬病危害及应采取的处置措施。在获得知情同意后(知情同意书模板见附件,各省份也可根据本地实际自行制定),医务人员对伤口采取相应处置措施。
第四条 判定为I级暴露者,清洗暴露部位,无需进行医学处置。
第五条 判定为Ⅱ级暴露者,应处置伤口并接种狂犬病疫苗。确认为Ⅱ级暴露且严重免疫功能低下者,或者Ⅱ级暴露者其伤口位于头面部且不能确定致伤动物健康状况时,按照Ⅲ级暴露者处置。
第六条 判定为Ⅲ级暴露者,应处置伤口并注射狂犬病被动免疫制剂和接种狂犬病疫苗。
第二章 伤口处置
第七条 伤口处置包括彻底冲洗和规范清创处置。伤口处置越早越好,就诊时如伤口已结痂或者愈合则不主张进行伤口处置。冲洗或者清创时如疼痛剧烈,可给予局部麻醉。
伤口冲洗:用肥皂水(或者其他弱碱性清洁剂、专业冲洗液)和一定压力的流动清水交替彻底冲洗所有咬伤和抓伤处约15分钟,然后用生理盐水将伤口洗净,最后用无菌脱脂棉将伤口处残留液吸尽,避免在伤口处残留肥皂水或者清洁剂。较深伤口冲洗时,可用注射器或者专用冲洗设备对伤口内部进行灌注冲洗,做到全面彻底。
消毒处理:伤口冲洗后用稀释碘伏或其他具有病毒灭活效果的皮肤黏膜消毒剂(如季铵盐类消毒剂等)涂擦伤口。如伤口碎烂组织较多,应首先予以清创。
第八条 综合暴露动物类型、伤口大小和位置以及暴露后时间间隔等因素对伤口进行区别处理。
伤口轻微时,用透气性敷料覆盖创面。
伤口较大或者面部重伤影响面容或者功能时,应尽量一期闭合伤口。闭合伤口前应完成清创及被动免疫制剂浸润注射。根据需要进行伤口引流。
第九条 根据伤口污染或感染情况,合理使用抗生素,减少狂犬病病毒以外的其他感染。
破伤风的预防处置应遵照非新生儿破伤风诊疗规范有关规定。如需同时注射狂犬病疫苗和破伤风疫苗,应分别注射在左、右上臂三角肌;如在同侧三角肌注射,需间隔至少2.5厘米。
第十条 对特殊部位的伤口进行处置时,建议有条件的狂犬病预防处置门诊在相关专业医师协助下完成。
眼部:处置眼内伤口时,要用无菌生理盐水冲洗,一般不用任何消毒剂。
口腔:冲洗口腔伤口时,要注意保持患者头低位,以免冲洗液流入咽喉部造成窒息。
外生殖器或肛门部黏膜:伤口处置、冲洗方法同普通伤口,注意冲洗方向应向外,避免污染深部黏膜。
第三章 疫苗接种和被动免疫制剂的使用
第十一条 首次暴露后的狂犬病疫苗接种越早越好。推荐的免疫程序仅限于已批准使用相应程序的狂犬病疫苗产品。如国家批准新的狂犬病疫苗产品免疫程序,按最新要求执行。
5针免疫程序:于0(注射当天,下同)、3、7、14和28天各注射狂犬病疫苗1剂次,共注射5剂次。
“2-1-1”免疫程序:于0天注射狂犬病疫苗2剂次(左、右上臂三角肌各注射1剂次),第7、21天各注射1剂次,共注射4剂次。
第十二条 冻干狂犬病疫苗稀释液应严格按照说明书要求使用。
第十三条 狂犬病疫苗接种不分体重和年龄,每剂次均接种1个剂量。
第十四条 对于狂犬病疫苗注射部位,2岁及以上受种者在上臂三角肌肌内注射,2岁以下婴幼儿在大腿前外侧肌内注射,避免臀部注射。
第十五条 不能确定致伤动物健康状况时,已暴露数月未接种狂犬病疫苗者可按照免疫程序接种狂犬病疫苗。
第十六条 正在进行国家免疫规划疫苗接种的儿童可按照正常免疫程序接种狂犬病疫苗。接种狂犬病疫苗期间也可按照正常免疫程序接种其他疫苗,但优先接种狂犬病疫苗。注射了狂犬病人免疫球蛋白者,应按要求推迟接种其他减毒活疫苗。
第十七条 应按时完成狂犬病疫苗全程接种,全程、规范接种狂犬病疫苗可刺激机体产生抗狂犬病病毒的免疫力。当某一剂次出现延迟,其后续剂次接种时间按原免疫程序作相应顺延,无需重启疫苗免疫程序。
第十八条 应尽量使用同一品牌狂犬病疫苗完成全程接种。若无法实现,可用不同品牌的狂犬病疫苗替换,并按替换疫苗的免疫程序继续完成剩余剂次。狂犬病疫苗不得交由受种者保存或携带至其他门诊接种。
第十九条 狂犬病病死率几乎达100%,暴露后狂犬病疫苗接种无禁忌症。接种后少数人可能出现轻微不良反应,一般无需特殊处理。极个别人员不良反应可能较重,应及时就诊。发现受种者对狂犬病疫苗有严重不良反应时,重新评估暴露风险并签署知情同意书后,可更换不同种类的狂犬病疫苗,按替换疫苗的免疫程序继续完成剩余剂次。
第二十条 按照受种者体重计算被动免疫制剂使用剂量,一次性全部使用。狂犬病人免疫球蛋白按照每千克体重20个国际单位(20IU/kg)计算;抗狂犬病血清按照每千克体重40个国际单位(40IU/kg)计算;单克隆抗体按照批准的剂量使用。如计算剂量不足以浸润注射全部伤口,可用生理盐水将被动免疫制剂适当稀释到足够体积再进行注射。
第二十一条 注射抗狂犬病血清前必须严格按照产品说明书进行过敏试验。
第二十二条 被动免疫制剂的使用。
暴露部位如解剖学结构允许,应按照计算剂量将被动免疫制剂尽量全部浸润注射到伤口周围,所有伤口无论大小均应进行浸润注射。
手指、脚趾、鼻尖、耳廓及男性外生殖器等特殊暴露部位,则按照局部可接受的最大剂量进行浸润注射,以避免出现骨筋膜室综合征。
对于黏膜暴露者,如解剖学结构允许,应尽可能将被动免疫制剂进行局部浸润注射,将少量被动免疫制剂滴注或涂抹在黏膜表面。
如全部伤口进行浸润注射后尚有剩余被动免疫制剂,将剩余被动免疫制剂注射到远离疫苗注射部位的肌肉内。
第二十三条 如未能在接种狂犬病疫苗的当天使用被动免疫制剂,接种首针狂犬病疫苗7天内(含7天)仍可注射被动免疫制剂。不得将被动免疫制剂和狂犬病疫苗注射在同一部位;禁止用同一注射器注射狂犬病疫苗和被动免疫制剂。
第二十四条 全程、规范接种狂犬病疫苗后,一般无需进行抗体检测。如需检测抗体水平,应采取快速荧光灶抑制试验(RFFIT)、小鼠脑内中和试验等国家认证认可的检测方法。
第二十五条 按照预防接种工作规范和全国疑似预防接种异常反应监测方案有关要求处理疑似预防接种异常反应。
第四章 暴露前预防和再次暴露后处置
第二十六条 暴露前预防。
人员范围:狂犬病高暴露风险者应进行暴露前免疫,包括从事狂犬病研究的实验室工作人员、接触狂犬病病人的工作人员、兽医、动物收容机构工作人员、接触野生动物的研究人员、猎人等。计划前往狂犬病流行高风险国家和地区的人员也可进行暴露前免疫。
疫苗接种:暴露前基础免疫程序为第0、7、21(或28)天各接种1剂次狂犬病疫苗。持续暴露于狂犬病风险者,全程完成暴露前基础免疫后,在没有动物致伤的情况下,1年后加强1剂次,以后每隔3—5年加强1剂次。
推迟免疫:对妊娠妇女及患急性发热性疾病、处于急性过敏期、使用类固醇和免疫抑制剂者可酌情推迟暴露前免疫。
第二十七条 再次暴露后处置。
伤口处置:任何一次暴露后均应首先、及时、彻底地进行伤口处置。
疫苗接种:再次暴露发生在免疫接种过程中,应继续按照原有免疫程序完成剩余剂次的接种;全程接种后3个月内再次暴露者一般不需要加强接种;全程接种后3个月及以上再次暴露者,应于0、3天各加强接种1剂次狂犬病疫苗。
被动免疫制剂注射:按暴露前或者暴露后程序全程接种狂犬病疫苗者,除严重免疫功能低下者外,暴露或者再次暴露后无需使用被动免疫制剂。
第五章 门诊管理
第二十八条 县级及以上地方卫生健康部门、疾控部门应对辖区内狂犬病预防处置门诊进行合理布局。从事狂犬病暴露预防处置的医务人员须经县级及以上地方卫生健康部门、疾控部门组织的专业培训,考核合格后方可上岗。
第二十九条 狂犬病预防处置门诊应合理设置外伤处置和疫苗接种等功能分区,具备必要的伤口冲洗、冷链等设备以及狂犬病疫苗及其被动免疫制剂、应急抢救药品等,原则上应配备至少两种不同种类的狂犬病疫苗。需开展破伤风预防处置的狂犬病预防处置门诊应配备破伤风疫苗及其被动免疫制剂。
第三十条 狂犬病预防处置门诊应建立健全相应的管理制度,主要包括人员管理、疫苗和冷链管理、知情告知、接种信息采集报告、疑似预防接种异常反应监测报告等制度。接种完成后及时在免疫规划信息系统填报疫苗接种信息。
附件:狂犬病疫苗和被动免疫制剂使用知情同意书

京公网安备 11010802036726号