欢迎访问先锋寰宇旗下的医疗医药健康综合服务平台——医药梦网!
logo
当前位置:首页 > 政策法规 > 通知公告
安徽省医疗保障局关于扩大基本医疗保险门诊慢特病病种及优化部分病种认定标准的通知
2023.07.04来源:安徽省医疗保障局

皖医保秘〔2023〕42号

各市医疗保障局,局各处室、单位:

  为进一步加强基本医疗保险慢特病门诊管理,更好保障参保群众的门诊医疗需求,现就扩大我省基本医疗保险门诊慢特病病种、优化部分病种认定标准等有关事项通知如下:

  一、扩大病种保障范围。立足参保群众基本医疗需求,在组织专家评审论证的基础上,将脊髓性肌萎缩症、β-地中海贫血、严重性春季角结膜炎、慢性荨麻疹4种疾病纳入我省基本医保门诊慢特病病种范围,执行统一的认定标准、门诊药品目录及基本医保报销限额。参保患者经认定符合病种标准的,可按规定享受慢特病门诊医疗保障待遇。

  二、优化病种认定标准。结合临床诊疗技术发展、便民服务需求等,对前期已纳入门诊慢特病病种的慢性阻塞性肺疾病、溃疡性结肠炎、银屑病等22种疾病,优化、简化病种认定标准,方便参保群众申请及认定。

  三、加强经办服务管理。省医保中心、省医保信息中心及时更新门诊慢特病病种及药品信息数据库,供各统筹地区下载使用,督促指导各统筹地区、各定点医疗机构做好编码对照维护。各级医保部门要加强门诊慢特病政策的宣传培训,组织医保经办机构、定点医疗机构规范落实各项政策措施。畅通线上、线下服务渠道,方便参保群众办理慢特病认定,及时获得各项医疗保障待遇。

  本通知自2023年7月1日起施行。各地在执行过程中遇有重大问题,及时向省医疗保障局报告。

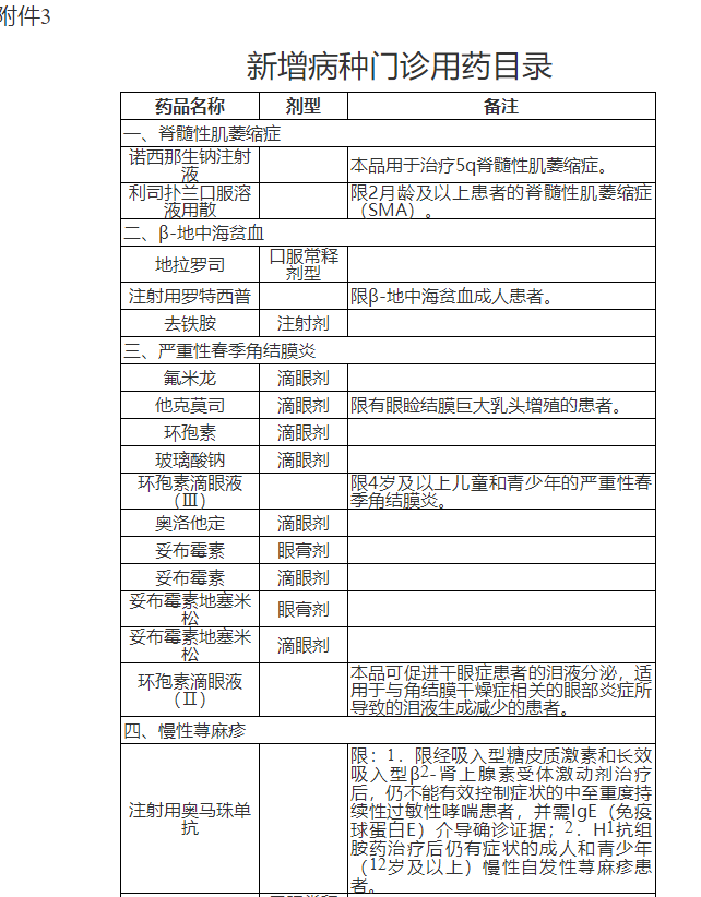
   附件:1.新增病种及年度报销限额

     2.新增病种认定标准

     3.新增病种门诊用药目录

     4.新修订部分病种认定标准

安徽省医疗保障局

  2023年6月1日



  附件2

新增病种认定标准

   一、脊髓性肌萎缩症

   需经三级医院或当地最高级别医院确诊,并至少符合3、4两项之一。

   1.临床表现为进行性、对称性四肢和躯干的肌无力,近端重于远端,下肢重于上肢,有时可见舌肌纤颤、手震颤;

   2.血肌酶谱,肌酸激酶(CK)值正常或轻度升高,绝大多数患者不超过正常值的10倍;肌电图提示神经源性损害;

   3.基因检测显示SMN1外显子7纯合缺失或SMN1复合杂合突变;

   4.基因检测阴性结果患者需行肌电图及肌肉活检,帮助诊断与鉴别诊断。

   二、β-地中海贫血

   需经三级医院或当地最高级别医院确诊。

   1.根据家族史、贫血、肝脾大、黄疸等临床表现及血检可临床诊断;

   2.确诊需基因检测。

  三、严重性春季角结膜炎

   需经当地最高级别医院眼科或二级以上专科医院确诊。

   1.典型症状包括:发痒、发红和流泪,其他常见特征包括视力模糊、畏光、灼热,以及特有的绳状黏液和浆液性分泌物;中度到重度的结膜充血、轻度到中度的结膜肿胀、异物感和疼痛。在晨起时表现明显,导致所谓的“早晨痛苦”。

   2.典型体征可能包括:上睑乳头、角膜损害、Horner-Trantas结节。(至少一种)

   3.有条件的可选做实验室检查。

   四、慢性荨麻疹

   需经当地最高级别医院皮肤专科确诊。

   1.反复出现红斑风团伴瘙痒,每周超过2次;

   2.病程超过6周;

   3.可伴血管性水肿;

   4.皮肤划痕试验可阳性;

   5.对抗组胺药无应答或不耐受的慢性荨麻疹患者。

   符合条件1-4的为慢性荨麻疹(普通型);符合条件1-5的为慢性荨麻疹(难治型)。


  附件4

新修订部分病种认定标准

  一、高血压


   根据高血压是否伴有并发症,分为2类:

   1.高血压。经二级及以上医院住院或门诊确诊,持续1年以上门诊降压治疗记录,需提供相应1年内每季度至少1次门诊病历或发票。

   2.高血压伴并发症。经二级及以上医院住院确诊(或当地最高级别医疗机构疾病门诊诊断证明),并合并有心(心肌梗死、充血性心力衰竭)、脑(脑出血、脑梗死、腔隙性脑梗死)、肾(血肌酐>125μmol/L、肾移植术后、肾透析)或视网膜病变(出血或渗出或视乳头水肿)并发症其中之一。

  二、慢性阻塞性肺疾病

   经二级及以上医院确诊,并符合下列条件:

   1.肺功能检查:吸入支气管舒张剂后FEV1/FVC<0.70;

   2.胸部X线检查或胸部CT检查相关诊断报告。

   三、支气管哮喘

   反复发作喘息、气急、胸闷或咳嗽,抗过敏、解痉、平喘等药物有明显疗效,经二级及以上医院确诊,并符合下列情况之一:

   1.支气管激发试验或舒张试验阳性;

   2.昼夜PEF变异率≥20%;

   3.发作时血液检查嗜酸粒细胞增高。

   四、肺动脉高压

   有相关临床表现的WHO功能分级Ⅱ级、Ⅲ级的第一大类肺动脉高压,经三级医院或当地最高级别医院确诊,并符合下列条件任意2条的:

   1.右心导管检查:静息状态下,平均肺动脉压≥25mmHg,肺毛细血管楔压≤15mmHg;

   2.超声心动图检查:肺动脉收缩压≥40mmHg;

   3.胸片检查显示肺动脉高压症。

   五、特发性肺纤维化

   经三级及以上医疗机构确诊;提供影像学检测报告、肺功能检测报告或病理报告(3项中2项)。

  六、溃疡性结肠炎

   有溃疡性结肠炎的临床表现,经三级医院或当地最高级别医院综合检查后确诊。需提供肠镜、病理及影像学的相关检查报告。

  七、克罗恩病

   有克罗恩病的临床表现,经三级医院或当地最高级别医院综合检查后确诊。需提供肠镜、病理及影像学的相关检查报告。

   八、肝硬化

   经二级及以上医院确诊各种原因导致的肝硬化,并符合下列中两项的:

   1.肝功能异常:白蛋白<35g/L、ALT、AST或ALP、GGT高于正常值,或胆红素指标明显升高;

   2.B超或CT:肝裂增宽,门脾静脉增宽,左右叶比例失调,肝表面凹凸不平,脾大,腹水等;

   3.胃镜或钡餐:食管静脉曲张或食管胃底静脉曲张;

   4.肝穿刺:有假小叶形成或纤维化表现;

   5.B超肝脏弹性成像测定值高于正常参考值。

   九、自身免疫性肝病

   因体内免疫功能紊乱引起的慢性肝病,具有相关临床表现,经二级及以上医院确诊,有下列抗体部分阳性:

   抗核抗体(ANA)、抗平滑肌抗体(SMA)、抗肝肾微粒体(KLM)抗体或抗线粒体抗体(AMA),(或)伴有血IgG增高、肝功能异常或肝脏病理改变。

   十、慢性肾脏病

   各种病因导致的肾功能不全,近半年内二级及以上医院确诊为慢性肾脏病,出现肾功能减退(GFR<60ml/min/1.73 m2)及蛋白尿,且病程≥3个月。

   十一、肾病综合征

   经二级及以上医院确诊为肾病综合征,至少符合下列条件中的两项:尿蛋白≥3.5g/d、血浆蛋白<30g/d、肾穿刺病理结果提示肾病综合征。

  十二、脑卒中

   1.经诊断为脑出血或脑梗死,住院治疗后仍有意识障碍、中枢性面瘫、认知障碍、言语障碍、偏瘫、偏身感觉障碍、吞咽困难、构音障碍、尿潴留或尿失禁等神经症状,经确诊为脑卒中后遗症,仍需继续治疗;

   2.颅脑CT、CTA、MRI、MRA、DSA等检查发现相应的病灶,有脑血管狭窄或闭塞相关证据。

   符合第一条和第二条即可认定,未住院确诊需具备明确新发脑梗死或脑出血的诊断依据。

   十三、银屑病

   经二级甲等及以上相关专科医师确诊为银屑病,并且BSA面积>5%且PASI评分>5,中度至重度寻常型银屑病或关节型、脓疱型或红皮病型。

   对传统治疗无效、禁忌或不能耐受的患者。

   十四、重度特应性皮炎

   经三级医院或当地最高级别医院皮肤科医师确诊,传统治疗无效、有禁忌或不耐受的中重度特应性皮炎患者。

   十五、慢性丙型肝炎

   经传染病专科医院或具备收治能力的二级甲等及以上综合性医院临床确诊,具有抗病毒治疗指征,需要按照临床诊疗规范进行抗病毒治疗。抗HCV和HCV RNA阳性。

   本病种治疗终结后,再次申请需提供初治病例及复发的检查报告,经临床专家审核评估,需要继续进行抗病毒治疗的,可再次享受门诊待遇。

   十六、系统性红斑狼疮

   出现颧部红斑、盘状红斑、光敏感等临床表现,经三级及以上医院确诊,并符合下列条件之一:

   1.出现口腔溃疡、关节炎、浆膜炎等症状;

   2.出现精神系统或神经系统症状;

   3.血液学异常(溶贫,血三系减少);

   4.免疫学异常(抗ds-DNA抗体阳性,或抗Sm抗体阳性,或狼疮抗凝物、抗心磷脂抗体阳性,或抗β2-GP1阳性);

   5.狼疮肾炎;

   6.抗核抗体阳性。

   十七、先天性免疫蛋白缺乏症

   经三级医疗机构确诊为先天性免疫蛋白缺乏症,需要替代疗法补充抗体免疫蛋白的患者。

  十八、生长激素缺乏症

   经三级医院或当地最高级别医院确诊,年龄≤18周岁且骨骺未愈合,需长期生长激素治疗的(完全缺乏或部分缺乏);有相应的检查确诊报告。

   十九、血管支架植入术后

   血管支架(含球囊、外周血管支架等)植入术后,需进行抗凝治疗的,需提供出院记录和手术记录单。

  二十、器官移植术后

   既往有严重脏器疾病史,经医院住院手术移植异体器官(组织),移植后需长期服用抗排异药物治疗的。根据移植器官(组织)不同,分为肾移植术后、肝移植抗术后、造血干细胞移植抗术后等(其他)器官移植术后的抗排异治疗。需提供移植手术出院记录和移植手术记录单。

   二十一、骨髓增生异常综合征

   出现血液病临床症状,经三级医院或当地最高级别医院确诊为骨髓增生异常综合征,并符合下列条件之一的:

   1.血象:全血细胞减少,或任1.2系细胞减少表现;

   2.骨髓象:有三系、两系或任一系血细胞的病态造血。

   二十二、白血病

   典型的临床表现,经三级医院或当地最高级别医院诊断为白血病,并经专科医师审核,确需门诊治疗的。需提供血液系统检查报告和上述医疗机构出具的诊疗方案。





“医药梦网”微信公众号
更多资讯 敬请关注
“医药梦网”微信公众号
“药城”微信公众号
更多资讯 敬请关注
“药城”微信公众号
[免责声明]本网转载出于传递更多信息之目的,本站文章版权归原作者所有,内容为作者个人观点,本站只提供参考并不构成任何投资及应用建议。如涉及作品内容、版权和其它问题(包括但不限于文字、图片、图表、著作权、商标权、为用户提供的商业信息等),请在30日内与本网联系,我们将在第一时间删除或更正!本站拥有对此声明的最终解释权。
Copyright © 2004-2026  北京先锋寰宇大健康管理有限责任公司
京公网安备 11010802036726号
药品医疗器械网络信息服务备案:(京)网药械信息备字(2022)第00629号 增值电信业务经营许可证:京B2-20192285 京ICP备:京ICP备15050077号-2
地址: 北京市海淀区四季青路8号6层618 电话: 010-68489866