欢迎访问先锋寰宇旗下的医疗医药健康综合服务平台——医药梦网!
高级搜索
登录
注册
首页
党建专栏
医药观察
招标采购
政策法规
合作交流
中医药馆
社区卫生
服务专区
医联医药专区
医疗康复专区
健康管理专区
当前位置:
首页
>
政策法规
>
权威解读
>
文字解读
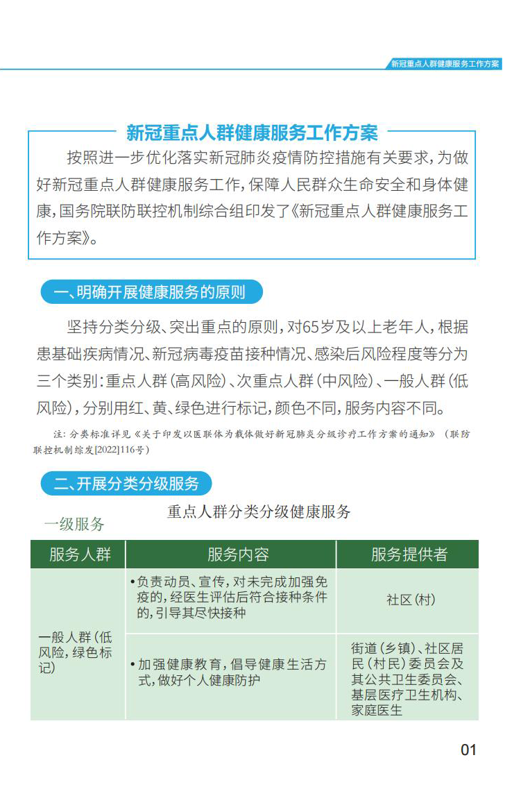
新冠重点人群健康服务工作方案手册
2022.12.21
来源:国家卫生健康委员会
分享到:
微信扫一扫:分享
新冠重点人群健康服务工作方案手册
更多资讯 敬请关注
“医药梦网”微信公众号
更多资讯 敬请关注
“药城”微信公众号
[免责声明]本网转载出于传递更多信息之目的,本站文章版权归原作者所有,内容为作者个人观点,本站只提供参考并不构成任何投资及应用建议。如涉及作品内容、版权和其它问题(包括但不限于文字、图片、图表、著作权、商标权、为用户提供的商业信息等),请在30日内与本网联系,我们将在第一时间删除或更正!本站拥有对此声明的最终解释权。
上一篇:《关于进一步优化落实新冠肺炎疫情防控措施
下一篇:《“十四五”中医药信息化发展规划》政策解
相关阅读
《关于医保支持基层医疗卫生服务发展的指导意见》
《2026年国家医疗质量安全改进目标》解读
《关于进一步规范紧密型县域医共体药品和医用耗材
《内蒙古自治区专门提供医疗器械运输贮存服务企业
《内蒙古自治区自助售药和自动售械机管理规定》政
公司简介
梦网简介
公司资质
代理范围
联系我们
招聘信息
法律声明
友情链接
Copyright © 2004-2026 北京先锋寰宇大健康管理有限责任公司
京公网安备 11010802036726号
药品医疗器械网络信息服务备案:(京)网药械信息备字(2022)第00629号 增值电信业务经营许可证:京B2-20192285 京ICP备:
京ICP备15050077号-2
地址: 北京市海淀区四季青路8号6层618 电话: 010-68489866